關於我們
聯絡我們
快析輿情資料庫
首頁
排行榜
❯ ESG聲譽排行榜
❯ 企業聲譽排行榜
❯ 領袖人物排行榜
觀點文章
聲譽管理重要性
解決方案
❯ 分析報告
❯ 聲譽優化
❯ 通報服務
報告下載
首頁
排行榜
❯ ESG聲譽排行榜
❯ 企業聲譽排行榜
❯ 領袖人物排行榜
觀點文章
聲譽管理重要性
解決方案
❯ 分析報告
❯ 聲譽優化
❯ 通報服務
報告下載
關於我們
聯絡我們
快析輿情資料庫
報告下載
報告類型
ESG聲譽分析報告
永續報告書分析報告
利益關係人溝通成效分析報告
企業聲譽報告
白皮書
產業別
食品類
金融保險業
半導體類股
紡織類股
餐飲業
無
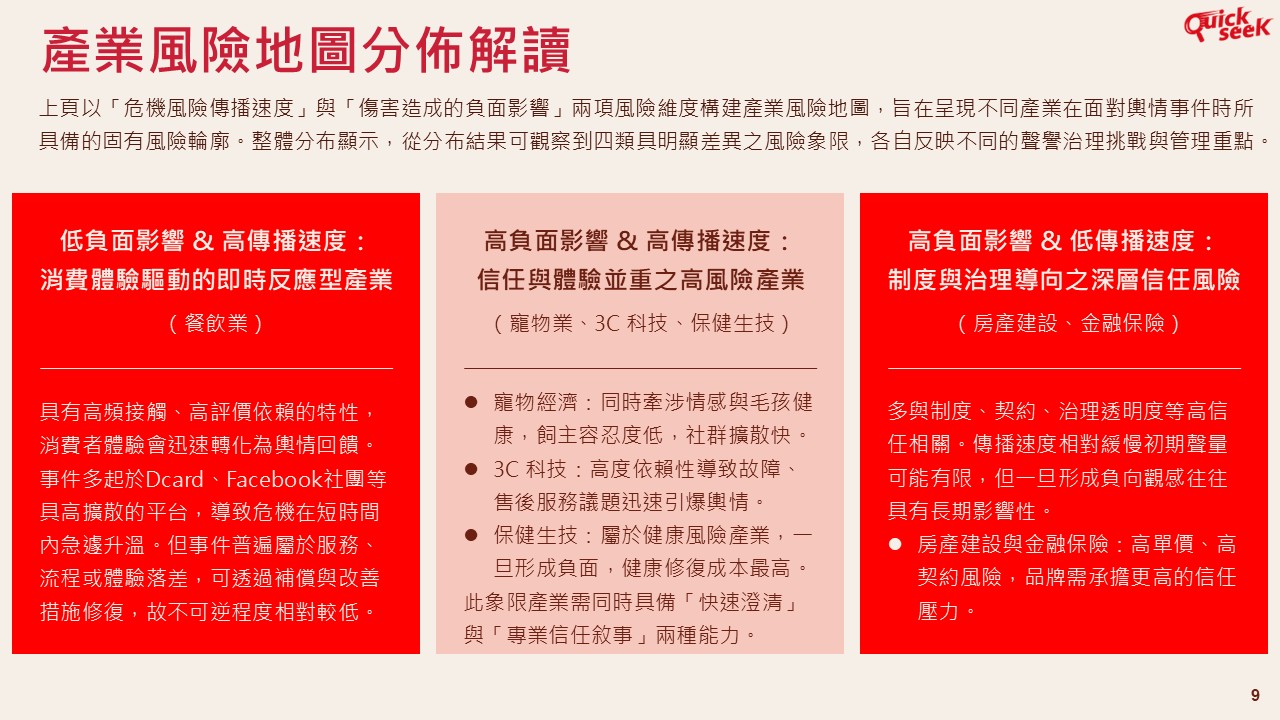
自ChatGPT、Gemini等生成式AI問世,生成內容的比例急速上升,造成「資訊爆炸」與「真假難辯」兩大現象。順應這一趨勢,QuickseeK發布年度聲譽管理白皮書,針對五大高風險產業進行輿情分析,深入分析危機特性與聲譽管理策略。
同類型報告推薦
Quickseek ESG data 提供企業與品牌最詳盡的數據分析,協助您輕鬆掌握產業脈動與競爭優勢。
本文僅截取部分內容,歡迎填寫表單索取完整分析報告!
公司名稱
*
姓名
*
職稱
*
聯絡信箱
*
公司電話
*
手機號碼